Egni Pro Engenharia

Diagramas e Esquemas Elétricos de Automação

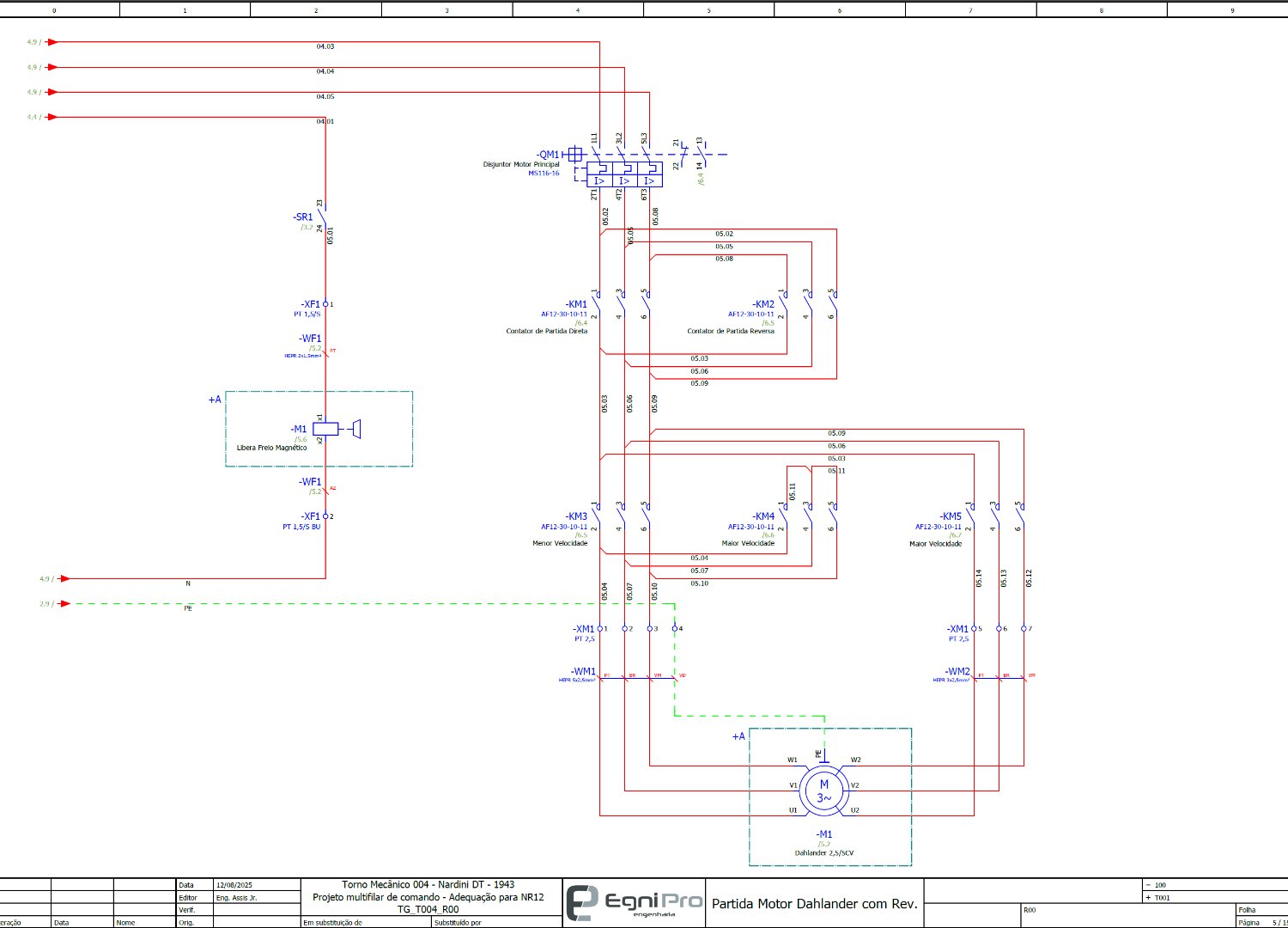
Os diagramas e esquemas elétricos para sistemas de automação e controle são essenciais para o correto funcionamento e integração de processos industriais. Esses documentos representam, de forma clara e padronizada, a lógica de operação, o intertravamento de comandos e a comunicação entre sensores, atuadores, controladores e painéis de comando.

A EgniPro Engenharia desenvolve projetos conforme as normas vigentes, garantindo clareza, organização e conformidade técnica. Nossos esquemas incluem desde o detalhamento de painéis de automação e CLPs até a representação de malhas de controle, instrumentação e interfaces homem-máquina (IHM).

Com esse serviço, proporcionamos precisão na montagem, confiabilidade na operação e facilidade de manutenção, assegurando que o sistema opere com máxima eficiência e rastreabilidade em todas as etapas do processo industrial.

Perfil de Cliente:

Empreendimentos que necessitam de automação industrial

Normas:

IEC 60204, IEC 61346, NBR 5410, NR10, NR12

Aplicação:

Projetos de automação e controle voltados a linhas de produção, sistemas de bombeamento, ventilação, processos contínuos e painéis de comando industrial.

Nossos Principais

Serviços

Contato e Informações

Entre em contato conosco através de um dos canais a seguir.

Eng. Assis Junior

  (49) 9 9806-5518

  assis@egnipro.com.br

Eng. Romulo B. Santos

  (49) 9 8865-0825

  romulo@egnipro.com.br

  Rua Geny de Jesus Afonso Carneiro, nº 25, Bairro Sorgatto, Caçador/SC

Fale conosco

Preencha este formulário que entraremos em contato com você.